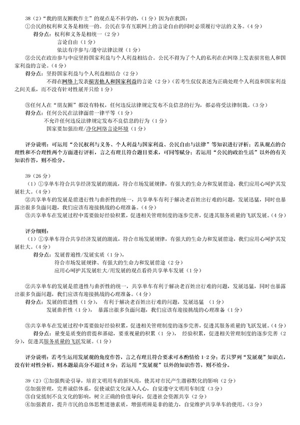
2017茂名二模文综试题及答案

2017-04-12 16:29:08来源:网络

高中课程
  • 高考

    2021高考全程班

    学习高中各科知识点

    适合人群:高三学生

    点击查看
  • 高一

    高一秋季课程

    新东方在线名师讲解高一各科知识点

    适合人群:新高一学生

    立即扫码
  • 高考

    高二秋季课程

    学习高二各科知识点

    适合人群:新高二学生

    点击查看
  • 高考

    高三秋季课程

    高三各科知识点学习

    适合人群:新高三学生

    点击查看
  • 历年高考试题及答案

    历年高考试题及答案

    近5年各省市高考真题免费下载

    祝考生们考得好成绩。

    点击下载
更多>>
更多内容

小初高全科知识合集+暑假预习资料包

扫码下方二维码领取

更多>>
  • 07月23日-07月31日

    高三数学暑假班

    梳理三角形、立体几何等内容,总结常用做题方法

    价格 : ¥880元

    购买
更多课程>>
更多>>
更多课程>>
更多>>
更多资料>>