0.1元|解题技巧课NEW
高中0元加油站NEW
2022高考全程班NEW
新东方高中1对1NEW
清北学长支招中高考NEW
新高一课业提升班NEW
高二能力提升班NEW
高三高考提升班
分数线
近5年分数线
高考资料+真题解析
9千+套
填志愿与体检结论的联系
一定要认真看《普通高等学校招生体检工作指导意见》,在志愿填报时,同学们要根据自己的体检结论,理性地回避《指导意见》中刊载的专业。大家可以上网打印一份高考体检标准和目标学校的招生简章,认真地、详细地对照目标专业的招生要求再进行填报,防止出现退档。
填报志愿时考生要扬长避短,不填或慎填受限的专业,避免因身体受限被高校退档。需要提醒考生的是,在《指导意见》中“患有下列疾病不宜就读的专业”,一些同学和家长以为其要求不如“不予录取”那么严格,抱着试一试的态度填报了不宜就读的专业。
其实,若考生患有《指导意见》第三部分条款提及的疾病,建议慎报相关专业。一是避免毕业后在相关专业领域内就业受到影响;二是院校招生章程可能已经将身体条件的相关内容转化为招生章程里的规定和要求,提前向社会公示了,这个情况家长和考生必须清楚。
另外,同学们在志愿填报时,除了对比《指导意见》中自己身体有无受限的专业外,还要留意高校对考生身体要求的补充规定。部分院校还会根据自身办学要求,在学校当年《招生章程》中标明其他关于身体条件的补充规定。简而言之,就是在《指导意见》的普适性之外,部分院校还有自己的“个性要求”。而这些“个性要求”一般会比《指导意见》中的要求分类更细。所以,考生除了要满足了《指导意见》中的各项要求,还要注意因校而异的补充规定,以免受限而落选。
高校招生章程对考生身体的补充要求,一般集中于对考生视力、听力、身高、左右手、肢体残疾方面的要求。
体检不合格,不能被这些专业录取
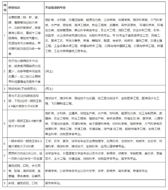
我国现行的《指导意见》中明确规定,患有以下5种疾病者,学校有关专业可以不予录取。

“不宜就读”的专业有以下9种情况:

视力限制
1、裸眼视力要求:
(1)裸眼视力任何一眼低于5.0者,不能录取的专业:飞行技术、航海技术、消防工程、刑事科学技术、侦察。专科专业:海洋船舶驾驶及与以上专业相同或相近专业(如民航空中交通管制)。
(2)裸眼视力任何一眼低于4.8者,不能录取的专业:轮机工程、运动训练、民族传统体育。专科专业:烹饪与营养、烹饪工艺等。
2、矫正视力要求:
(1)任何一眼矫正到4.8度镜片度数大于400度的,不宜就读海洋技术、海洋科学、测控技术与仪器、核工程与核技术、生物医学工程、服装设计与工程、飞行器制造工程。专科专业:与以上相同或相近专业。
(2)任何一眼矫正到4.8度镜片度数大于800度的,不宜就读地矿类、水利类、土建类、动物生产类、水产类、材料类、能源动力类、化工与制药类、武器类、农业工程类、林业工程类、植物生产类、森林资源类、环境生态类、医学类、心理学类、环境与安全类、环境科学类、电子信息科学类、材料科学类、地质学类、大气科学类及地理科学、测绘工程、交通工程、交通运输、油气储运工程、船舶与海洋工程、生物工程、草业科学、动物医学各专业。专科专业:与以上相同或相近专业。
3、一眼失明另一眼矫正到4.8度镜片度数大于400度的:不宜就读工学、农学、医学、法学各专业及应用物理学、应用化学、生物技术、地质学、生态学、环境科学、海洋科学、海洋技术、生物科学、应用心理学等专业。
纹身限制
对于纹身,一般学校专业要求标明不可以纹身的,就是不可以报考的, 但大部分院校是没有相关限制要求的。除了以下院校:
1、公安、军事类院校:
公安普通高等学校招生身体条件的其中一条为:五官端正,面部无明显特征和缺陷(如唇裂、对眼、斜眼、斜颈、各种疤麻等),嗅觉不迟钝、无鸡胸、无腋臭,无严重静脉曲张,无明显八字步、罗圈腿,无重度平跖足(平脚板),无纹身、少白头、驼背,无各种残疾,直系亲属无精神病史。
军队院校招收学员体格检查标准(试行)的第十三条是:瘢痕体质,面颈部长径超过3CM或影响功能的瘢痕,其他部位应先功能的瘢痕,不合格;
第十四条是:面颈部文身,着军队制式体能训练服其他裸露部位长径超过3cm的文身,其他部位长径超过10cm的文身,男性文眉、文眼线、文唇,女星文唇,不合格(文身图案和内容由政审把关)。
2、空军招飞:
空军招飞体检基本标准介绍第2条是:皮肤、瘢痕不得有以下情况:慢性、难以治愈的皮肤病,暴露部位、有发展趋势的白癜风,面积较大的斑秃、色素痣,重度腋臭,瘢痕体质、影响功能或容貌的瘢痕,宗教组织、犯罪集团标志的文身、刺字,着短装身体裸露部位刺字图案直径超过2cm或其他部位直径超过3cm、影响军容。
身高限制
对身高有限制的院校或专业:一般是军事院校、公安院校、飞行学院、国际关系学院、外交学院、体育类专业、护理类专业等。
比如:集美大学航海技术专业:男生身高要求≥165cm,女生身高要求≥160cm;中南财经政法大学公安学类专业:男生身高要求≥168cm,女生身高要求≥158cm。
体重限制
军校、武警、公安院校和飞行专业等对体重有明确要求。例如:
1、军队、武警院校标准
男性体重不超过标准体重的25%、不低于标准体重的15%,女性体重不超过标准体重的15%、不低于标准体重的15%,合格。标准体重的计算公式为:标准体重(kg)=身长(cm)-110。
2、公安院校标准男性考生体重不低于50公斤;女性考生体重不低于45公斤;身体匀称。
除了以上院校外,考生在填报其他院校志愿时,也要查看院校当年《招生章程》,看其中是否对体重有要求,避开受限的院校和专业。
本文关键字: 2020高考体检时间
推荐阅读
2021辽宁高考报名实行网上报名,报名网址为辽宁招生考试之窗,报名时间为2020年11月3日至11月7日,各位考生请在规定时间内进行报名,以
来源 : 网络 关键字 : 2021辽宁高考报名时间 高考报名网址
2021内蒙古高考报名实行网上报名,报名网址为内蒙古招生考试信息网,报名时间为2020年11月16日9:00至2020年11月27日18:00,各位考生请
来源 : 网络 关键字 : 2021内蒙古高考报名时间
2021山西高考报名实行网上报名,报名网址为山西招生考试网,报名时间为2020年11月5日8:00—10日18:00,各位考生请在规定时间内进行报名
来源 : 网络 关键字 : 2021山西高考报名时间
2021河北高考报名实行网上报名,报名网址为河北省教育考试院,报名时间为11月1日至10日进行,各位考生请在规定时间内进行报名,以免错
来源 : 网络 关键字 : 2021河北高考报名时间
2021天津高考报名实行网上报名,报名网址为招考资讯网,报名时间为11月14日至11月23日,各位考生请在规定时间内进行报名,以免错过。
来源 : 网络 关键字 : 2021天津高考报名时间 天津高考报名网址
2021北京高考报名实行网上报名,报名网址为北京教育考试院,报名时间与11月1日至4日进行,各位考生请在规定时间内进行报名,以免错过。
11月3日,在斯里兰卡科伦坡附近的帕讷杜勒,当地人检查一头死亡的鲸鱼。 11月2日,大约120头鲸鱼在科伦坡附近的帕讷杜勒海岸集体搁浅
2021北京高考报名实行网上报名,报名网址为北京教育考试院,报名时间与11月1日至4日进行,各位考生请在规定时间内进行报名,以免错过。
各省市2021高考报名时间已经陆续公布,新东方在线高考频道整理了《广西招生考试院:2021广西高考报名时间|报名入口》,供同学们和家长
来源 : 网络 关键字 : 2021广西高考报名时间
各省市2021高考报名时间已经陆续公布,新东方在线高考频道整理了《湖北教育考试院:2021湖北高考报名时间|报名网址》,供同学们和家长
来源 : 网络 关键字 : 2021湖北高考报名时间